英国威廉希尔公司官网
团委会
首页
团委会通告
团干加油站
学院风采
文学与传播学...
陈守仁商学院...
物理与信息...
数学与计算机...
外国语学院
资源与环境...
化工与材料学...
海洋与食品学...
纺织与服装...
教育科学学院...
音乐与舞蹈学...
美术与设计学...
体育学院
交通与航海学...
光电工程系(...
南安学院
团委机构
工作职责
岗位职责
学生组织风采
校学生会
校学生社团管...
青年志愿者协...
挑战杯
团支部立项成...
团情快讯
社团通告
学生会通告
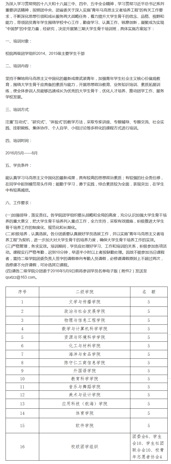
第三期大学生骨干培训班即将开班
发布者:系统管理员
发布时间:2016-04-29
浏览次数:
415